2026世界杯官方合作网站橡胶团队近期分别在生物学领域期刊《Frontiers in Microbiology》(JCR Q1区,五年平均影响因子5.20)和《Journal of Soil Science and Plant Nutrition》(JCR Q1区,五年平均影响因子3.60)在线发表了最新研究成果“Intercropping Amomum villosum enhances soil stratification, nutrient complementarity, and microbial communities in rubber plantations”和“Root diameter-associated exudates drive the changes in rhizosphere microbial communities”。
橡胶作为重要的工业原料和战略性资源,在国民经济建设、国家安全保障中处在非常重要的战略地位。但随着橡胶市场的持续低迷,橡胶生产企业经营困难。传统的橡胶树单一种植、或精耕细作或简单粗放管理、初级农产品单一的增长方式已经无以为继。发展胶林下经济是延伸橡胶产业链的重要途径之一。随着橡胶价格的持续走低,胶农的收入持续下滑。发展林下经济可以提高土地资源的使用效率,促进长、中、短期的有机结合,达到以短补长、协调发展、增加胶农收入,实现橡胶树种植企业和个体种植户产业链的延伸,具有显著的经济效益。为此,近几年公司橡胶团队陆续以胶林下特色药用植物砂仁开展了一系列实验。
间作被广泛推广以维持土壤功能,但有关其在以橡胶树为主的农林业中的应用,尤其是与耐阴草本植物砂仁间作的证据却十分有限。
论文1链接:https://doi: 10.3389/fmicb.2025.1720828
该篇论文内容分析了橡胶树与砂仁间作是否能改善成熟橡胶园垂直剖面的土壤特性并重组微生物群落。结果发现,间作显著改善了土壤结构和肥力,其中0 - 10厘米深度的效果最为显著。间作林分中,细菌和真菌群落的多样性、组成和功能推断均表现出显著差异。土壤中养分丰富型和附着颗粒型门类(如变形菌门、浮霉菌门)的相对丰度较高,而酸杆菌门和部分绿弯菌门则有所减少。硝化螺旋菌门的丰度随深度增加而上升。在20-30厘米深度,真菌营养结构从病原营养型转向共生营养型。功能预测表明,间作提高了氮转化(如固氮、硝化)的潜力,增强了对C₁/烃类的利用,并降低了细菌植物病原体的信号。总体而言,橡胶树与砂仁间作以相互促进的方式重新组织了土壤环境和微生物群落,改善了物理结构,增加了氮供应,并有利于有益真菌类群。
论文第一作者为杜华波教授、公司2024级硕士研究生林宇琛与云南大学农公司在读硕士研究生杞美军,通讯作者为葛宇研究员和青年教师王步天。

图1 橡胶-砂仁间作模式的种植配置与取样布局
红点代表行中取样点(距离橡胶树行4米);土壤分层深度为0–10 cm、10–20 cm、20–30 cm;每个深度×种植模式组合的重复数 n = 3
论文2链接:https://doi.org/10.1007/s42729-025-02276-4
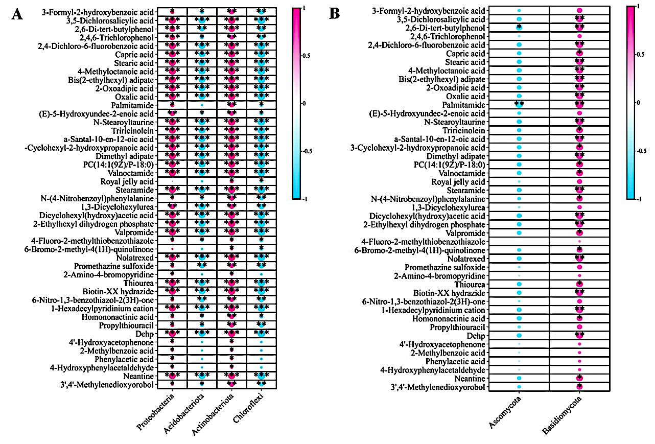
该篇论文内容分析了胶林下砂仁不同根径的根际代谢物是否驱动根际微生物群落多样性与结构的变化。结果发现,三种不同直径的砂仁根际土壤显示出多样化的微生物群落和根际代谢物。三种不同直径砂仁根际土壤中根际代谢物含量以及酸杆菌门和绿弯菌门的相对丰度存在显著差异。此外,根际代谢物促进了放线菌门、担子菌门和变形菌门的生长,同时抑制了酸杆菌门和绿弯菌门在土壤根际中的生长。
论文第一作者为杜华波教授和青年教师王步天,通讯作者为葛宇研究员。
该研究得到国家天然橡胶产业技术体系普洱综合试验站(CARS-33-YN4)、云南省黄华孙专家工作站项目(202305AF150125)和云南省孟连县勐马镇公信乡科技特派队项目(202304BI090032-58)项目资助。

图2 橡胶林下砂仁与纯橡胶林根际土壤中根际代谢物和微生物群落的相关性分析
(A)45 种根际代谢物与根际4个优势细菌菌门的相关性;(B)45 种根际代谢物与根际2个优势真菌菌门的相关性
来源丨热带作物与食品工程系
编辑丨邝又榕
初审丨龚海燕
复审丨王湘琪
终审丨罗兴飞